📌 [화공기초] 레시피를 넘어 진짜 설계도로! P&ID란 무엇인가? 마스터하기 🗺️🛠️
안녕하세요! 공학 지식을 쉽고 재미있게 배달하는 화공 엔지니어 지식 가이드 화공돌입니다! 👷♂️✨
지난 시간에는 공장의 전체적인 흐름을 보여주는 '요리 레시피', PFD(공정흐름도)를 완벽하게 정복했었죠?
하지만 레시피만 있다고 주방이 저절로 만들어지지는 않는 법! 🍳
오늘은 그 레시피를 바탕으로 실제로 파이프를 어디에 깔고,
어떤 밸브를 달지 결정하는 진짜 상세 설계도, P&ID의 세계를 파헤쳐 보겠습니다. 레츠 고! 🚀

1. P&ID의 정체: 공장의 "상세 지도" 🗺️
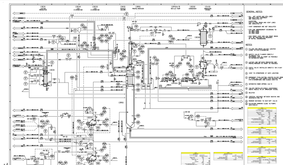
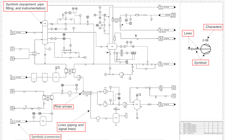
P&ID는 Piping and Instrumentation Diagram의 약자입니다. 우리말로는 '배관 및 계장도'라고 불러요.
- PFD: "어떤 순서로 요리할까?" (흐름 중심)
- P&ID: "가스관은 어디에 연결하고, 온도 센서는 어디에 달까?" (설계 중심)
실제로 공장을 짓는 시공팀, 장비를 고치는 정비팀, 그리고 공장을 돌리는 운전원들까지!
공장의 모든 사람이 이 P&ID 한 장을 바이블처럼 손에 쥐고 움직인답니다. 📖

"그림이 비슷해 보이는데 뭐가 다른가요?"라고 묻는 초보 엔지니어분들을 위해 딱 3가지만 정리해 드립니다!
1️⃣ 배관의 상세 정보: PFD에는 화살표만 있지만, P&ID에는 배관의 크기, 재질, 번호가 아주 상세하게 적혀 있습니다. 📏
2️⃣ 밸브와 부속품의 등장: PFD에서는 생략되었던 수많은 밸브, 필터, 특수 부품들이 모두 기호로 나타납니다. 🚰
3️⃣ 계전기(Instrumentation): 단순히 온도를 재는 것을 넘어, 그 신호가 어디로 가는지, 자동으로 조절되는지까지 보여줍니다. 📡
한마디로 PFD가 '개념'이라면, P&ID는 '실전'이라고 할 수 있죠!
3. 엔지니어의 생존 기술, 'Walk-down' 🚶♂️
신입 엔지니어가 현장에 나가서 가장 먼저 하는 일이 뭘까요? 바로 P&ID 한 장 들고 파이프라인을 따라 걷는 것입니다.
이걸 전문 용어로 'Walk-down'이라고 해요.
도면에 그려진 밸브가 실제 현장 어디에 있는지, 이 파이프가 어디로 연결되는지 직접 눈으로 확인하는 과정이죠.
P&ID를 읽지 못하면 현장에서 길을 잃는 건 물론이고, 자칫 잘못된 밸브를 건드려 큰 사고로 이어질 수도 있어요.
그래서 P&ID 리딩 능력은 엔지니어의 가장 강력한 생존 기술입니다! 😎

4. 앞으로 우리가 배울 것들 🔑
P&ID가 처음엔 복잡해 보여도 걱정하지 마세요! 일정한 규칙과 약속만 알면 숨은 그림 찾기보다 재미있답니다.
다음 시간에는 P&ID라는 암호를 해독하기 위한 첫 번째 열쇠!
도면의 암호표라고 할 수 있는 Legend와 Symbol을 하나씩 정복해 보겠습니다. 기대해 주세요!
마무리하며... ✨
오늘은 공장의 시공과 운전을 위한 상세 설계도, P&ID에 대해 알아봤습니다.
✅ P&ID: 배관과 계전기 정보가 담긴 공장의 상세 설계도!
✅ 차이점: PFD보다 훨씬 구체적인 배관, 밸브, 센서 정보가 포함됨!
✅ 중요성: 현장 운전과 유지보수의 핵심 기준이 됨!
도움이 되셨다면 공감과 댓글 부탁드려요!
여러분의 응원은 더 좋은 지식 콘텐츠를 만드는 큰 힘이 됩니다. 안녕~! 👋
'공정설계' 카테고리의 다른 글
| P&ID 레전드가 뭐야? 🤔(Legend & Symbol) (0) | 2026.04.10 |
|---|---|
| PFD 데이터 시트가 뭐야? 🤔 (Stream Table) (1) | 2026.03.27 |
| PFD 심볼이 뭐야? 🤔(PFD symbols) (0) | 2026.03.20 |
| PFD? 🤔(Process Flow Diagram) (0) | 2026.03.13 |
| 에너지 밸런스 시트? 🤔(Energy Balance Sheet) (0) | 2026.03.06 |